20. Lektion: Vorstellung des Experimentierboards

From Attraktor Wiki
Jump to navigation Jump to search

Das Demoboard


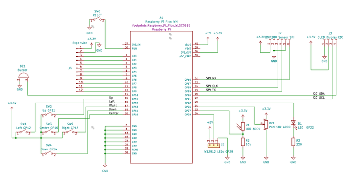
Demo Platine Demoboard Schaltbild
Mit dem Demoboard steht eine stabile Hardware zur Verfügung auf der die periphere Hardware des Pico getestet werden kann. Der Vorteil dieser Lösung gegenüber dem sonst üblichen Steckbrett ist, dass es keine Probleme mit schlechter Kontaktgabe oder falsch gesteckten Verbindungen gibt. Die GPIO Pinnummer ist auf der Platine aufgedruckt.

Experimente

Das Demoboard enthält eine Reihe Bauteile mit denen Experimente durchgeführt werden können.
Folgende Bauteile stehen für Experimente zur Verfügung:

LED

5x Taster

Buzzer

5x WS2812 RGB-LED

I2C Display

SPI Sensor BMP280

ADC Poti

ADC LDR

10 GPIO's zur freien Verfügung

Link zum Github

https://github.com/sandman72/micropython_demoboard

Navigation

Zurück zur "Micropython Kurs 2023 Teil 2" Startseite
Zurück zur "Micropython Kurs 2023" Startseite
Zurück zur Programmieren Startseite
Zurück zur Wiki Startseite